こちらは AWS AmplifyとAWS×フロントエンド #AWSAmplifyJP Advent Calendar 2024 の 25日目の記事です。
みなさまこんにちは。tacckです。
2024年11月15日に TSKaigi Kansai 2024 にて登壇する機会をいただきました。
Amplify Gen2 Deep Dive / バックエンドの型をいかにしてフロントエンドへ伝えるか という内容で発表させてもらったので、そこで得た知見を少しまとめたいと思います。
概要
Amplify Gen2 で得られる開発者体験(Developer Experience)の向上のうち、 Sandbox が CDK を実際に呼び出すまでの流れを追ってみました。
結果、 yargs パッケージを使ってCLIとしての実装が行なわれており、 execa パッケージを使って CDK のコマンドを実行する、という流れを読み解くことができました。
内容
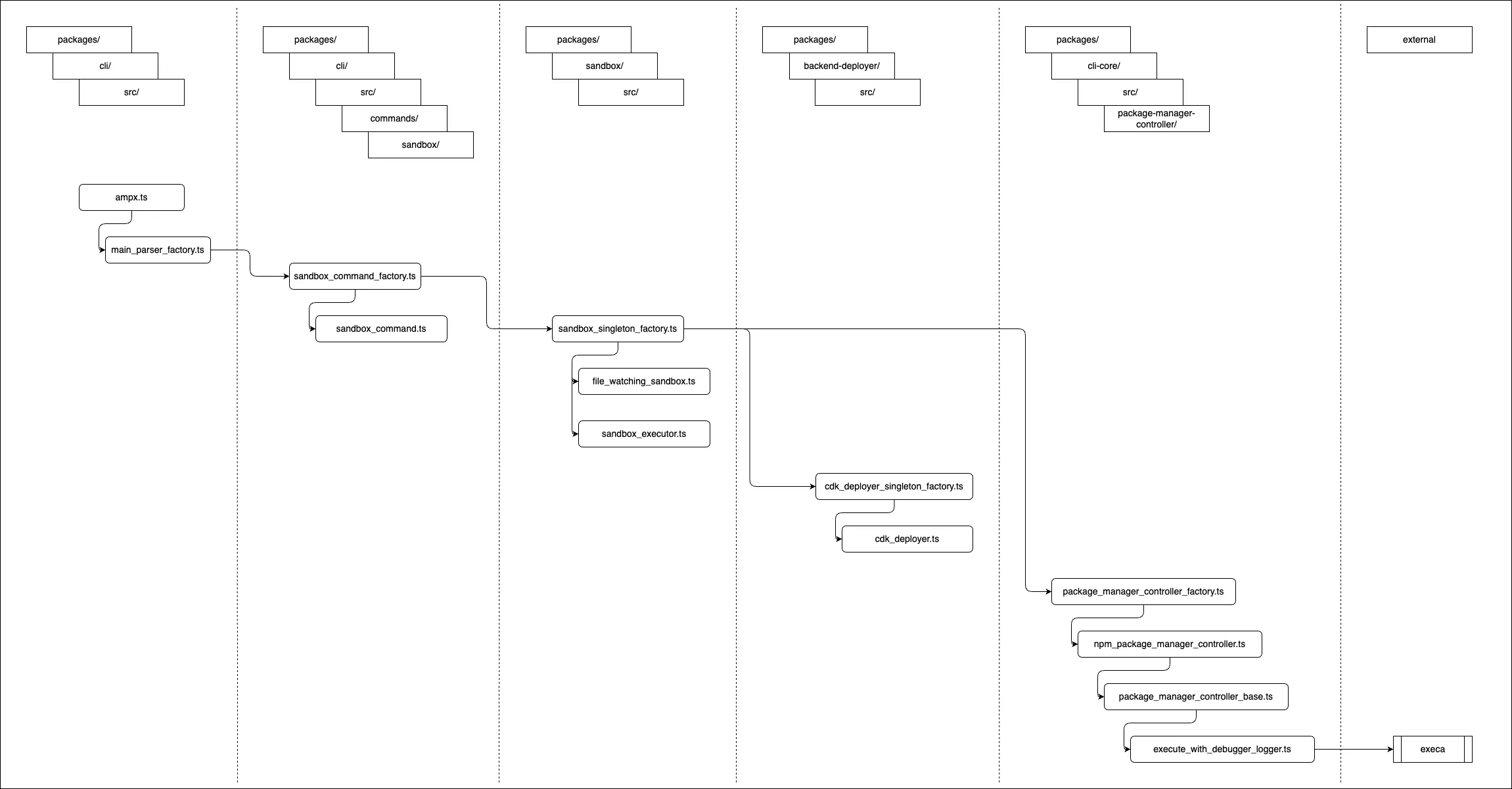
起点から CDK コマンド実行箇所までのフロー
コードを追ったファイルのフローは、下記のような形になりました。

文字も見えづらいので、さらに概要を記載していきます。
packages/cli/src/
ここが起点です。
実行は npx ampx sandbox と行なうので、 ampx コマンドの実装から読み始めます。
ampx.ts / main_parser_factory.ts
ampx.ts には yargs を使うことを前提として、パーサーの呼び出しと実行が実装されています。
main_parser_factory.ts の方で、オプションの sandbox の場合の実行内容を呼び出すようになっています。
packages/cli/src/commands/sandbox/
sandbox_command_factory.ts / sandbox_command.ts
sandbox オプションの定義と実行内容の登録(の具体的内容としてCDKの呼び出し)を行なう箇所になります。
この辺りは、 yargs の実行処理の登録方法、という感じなので、ぱっと見のコードの繋がりがわかりにくくなっています。
ここは、慣れが必要そう。
packages/sandbox/src/
sandbox_singleton_factory.ts / file_watching_sandbox.ts / sandbox_executor.ts
ここは、 Amplify Gen2 の sandbox らしい動きが具体的に実装されていくところになります。
./amplify ディレクトリ以下のファイル更新を監視し、更新があれば処理を実行、、というのはここで実装されています。
「更新時の実行処理」としてバックエンドのデプロイ処理に繋がっています。
packages/backend-deployer/src/
cdk_deployer_singleton_factory.ts / cdk_deployer.ts
バックエンドのデプロイ処理として、具体的に CDK コマンドやオプションが実装されています。
CDKのバージョンアップなどによってオプションが変更された場合は、ここの実装が変更されることになりそうです。
packages/cli-core/src/package-manager-controller/
ここで、実際の CDK コマンドを呼び出すための処理が実装されています。
途中でパッケージマネージャー(NPMなど)に応じたクラスを挟んで、 execa パッケージの呼び出し処理に繋がっています。
そして、 execa に先に実装された CDK コマンドやオプションが渡されて、無事に CDK が実行されていきます。
感想
sandbox が実装されて便利になった、ということの裏側が、具体的にどのように実装されているのかを知ることができました。
表面的には CDK を呼んでいる、というのはわかっていても、意外と複雑な実装になっていて驚きました。 ただ、それぞれの階層の意味を見ていくと、考えられた階層に分けられているというのもわかります。
例えば、CDKを使わないでデプロイする手段があった場合は、 packages/backend-deployer/src/ このレイヤーにその実装を行なって切り替えられるようにする、というのもイメージがつきます。
今回を契機に Amplify Gen2 の内部のコードを読むための知識を少し手に入れたので、コミットにも挑戦していきたいと思います。